一年一度的“快递不打烊”伴随春节假期将至。记者了解到,日前,多家物流企业发布春节期间服务公告。顺丰速运、京东物流、德邦等企业公告显示,将保障春节寄递服务需求,并加收高峰期资源调节费,以应对资源调配需求。跨越速运称,春节期间正常取派货,但部分地区不承诺时效。而壹米滴答、顺心快运(顺丰集团旗下)将于春节假期暂停揽收件。
顺丰、京东快运、德邦
春节加收资源调节费
顺丰公告称,因节日期间资源调配受限、极端天气变化等多重因素,快件时效或将受到不同程度影响,将对快件和资源灵活调度匹配,动态调节部分服务收费标准。其中:2026年1月19日-2月15日,顺丰对部分发运20kg(含)以上产品的客户收取0.1-1.5元/kg资源调节费;2026年2月16日-2月23日春节假期期间,顺丰对寄递服务加收资源调节费。部分长期深度合作的月结客户、会员客户可享受资源调节费优惠或减免政策。

(顺丰公告)
京东物流发布的《快运产品服务公告》显示,受高峰期交通及各地调度资源影响,在2026年1月19日-2026年2月23日期间,将在特快重货产品原价格基础上加收0.1-1.2元/kg的高峰期资源调节费。对部分合作月结的客户,将按照相应的合作产品,分别在不同时间周期加收不同标准的资源调节费。

(京东物流公告)
除快运产品,京东物流仓储配送、快递收寄、家电送装维修、即时配送等将在春节继续提供服务。据介绍,春节假期,其旗下所有“亚洲一号”智能产业园将全天候运转,同时联动数百个区域智能仓构建全域稳定履约网络,持续提供“当日达”“次日达”等服务。京东物流还将联动合作商家强化即时配送保障,同城鲜花、急用药品等特殊商品,最快可实现9分钟送达。为更好满足春节期间亲友之间礼物寄递需求,京东快递将持续提供“上门取、送上门”服务。
德邦发布公告称,受高峰期交通及各地调度资源影响,2026年1月19日~2月14日期间,将对部分客户、部分产品加收0.2-0.5元/kg;2026年2月15日~2月23日期间,将对部分客户、部分产品加收资源调节费。针对长期深度合作的客户,将按照双方合作产品,分别加收不同标准的资源调节费。
春运前期是年货寄递需求高峰,业务量会出现小高峰。南都记者此前采访了解到,由于物流服务链条长、环节多,运力短缺、货量不均衡都会进一步推高运输、运营成本,一直以来,春节期间快递企业收取“资源调节费”(或称“春节服务费”)已成为行业惯例。从人手上说,一线快递员、分拣员、货车司机绝大多数是外地务工人员,他们集中返乡过年,导致人手紧缺,快递公司不得不临时招聘临时工,带来额外的人力成本。但需要指出的是,所谓“资源调节费”主要针对商家(电商客户或协议客户)收取。
壹米滴答、顺心快运假期停运
在快运方面,南都记者留意到,网络目前流传有壹米滴答、顺心快运(顺丰集团旗下)春节停运的公告。壹米滴答公告称,全网网点最晚接件时间为2月10日(腊月二十三)、车辆最晚运营时间为2月9日(腊月二十二),2月25日(正月初九)恢复正常运营。

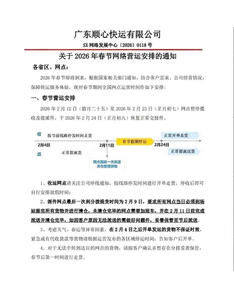
顺心快运公告显示,公司将于2月12日(腊月二十五)至2月23日(正月初七)网点暂停揽收及提派件,2月24日(正月初八)恢复正常交接件。考虑天气、春运等异常因素,在2月4日之后开单发运的货物不保证时效。南都N视频记者分别咨询壹米滴答、顺心快运有关工作人员求证,均获得证实。

跨越速运发布的《2026春节假期时效通知》显示,春节期间正常取派货,但寄件/派件时间在2月15日~23日期间的货物,一线、二线城市当天达、次日达正常取派(时效可能有所延迟);三线及以下城市不承诺时效。其他服务方式也不承诺时效。
部分加盟快递官宣春节不打烊
除了直营快递,部分快递企业也已官宣春节不打烊。例如,申通快递在1月23日发布年货节保障方案称,2026年“年货节”战线拉长,单量峰值逼近双十一,期间其76个转运中心将常态化运营,旗下丹鸟“半日达”服务照常运行,并在12个重点城市上线“闪购4小时达”。
拼多多在近日启动的2026年“春节不打烊”中官宣:圆通、极兔速递作为平台春节期间的快递特约合作伙伴,将为不打烊商家提供物流服务,同时,中国邮政作为拼多多的独家全面战略合作伙伴,春节期间也将正常收件。
不过,另有网络消息显示,“通达系”普遍2月10日(腊月二十三)开始减量揽收或停收,2月22日(正月初六)才基本复工。南都记者咨询加盟制快递部分企业总部人员,对方均表示,春节假期将保障客户的快递收发需求,具体服务时间和时效请联系寄件网点查询。
有业内人士对南都记者坦言,加盟制企业虽说总部层面都宣称春节不打烊,但快递一路上会经过很多个中转站点,负责的加盟商老板也要回家过年,只要其中一个站点停运了都会让快件滞留途中。建议有网购需求尽早下单。考虑到节后返工需保障各网点的人员如期到岗、物流正常揽派,企业也会有意识地提前激励一线业务员假期值守,保障春节收派需要,作为假期过渡时期服务的保证。
